


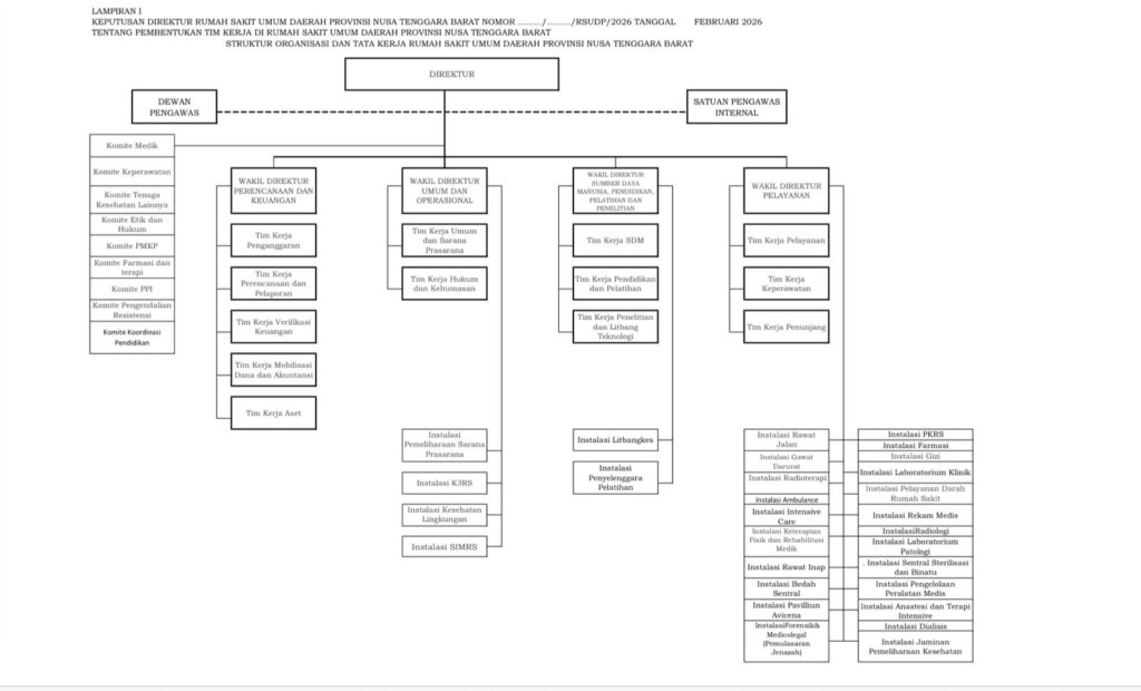
Jalankan SOTK baru, Plt. Direktur serahkan surat tugas kepada Ketua Tim Kerja disela rapat koordinasi bersama jajaran direksi, kepala instalasi, MPP, dan MPK. Berikut SOTK baru beserta pejabatnya :
Wadir Perencanaan dan Keuangan, dibawahnya ada 4 KTK, yaitu :
- Tim Kerja Penganggaran : Rohman Abdi, S.Kom, MM.
- Tim Kerja Perencanaan Dan Pelaporan : Laila Faulia, SKM,MM.
- Tim Kerja Verifikasi Keuangan : Irma Suryani, S.STP, M.Ak.
- Tim Kerja Mobilisasi Dana dan Akuntansi : Raimin Akadi.S.IP
- Tim Kerja Aset : Ayu Muliyati, SE, MM.
Wadir Umum & Operasional, dibawahnya ada 2 KTK dan 4 Instalasi, yaitu:
- Tim Kerja Umum Dan Sarana Prasarana: Dedi Maidiarto, SKM
- Tim Kerja Hukum Dan Kehumasan : Lalu Riyana Doddy Setiawan, S.Kep, Ns, SH.MH
- Instalasi Pemeliharaan Sarana Prasarana
- Instalasi K3RS
- Instalasi Kesehatan Lingkungan
- Instalasi SIMRS
Wadir SDM, Pendidikan, Pelatihan, dan Penelitian, dibawahnya ada 3 KTK dan 2 instalasi, yaitu :
- Tim Kerja SDM: Fitria Nur Hidayah, S.IP
- Tim Kerja Pendidikan dan Pelatihan: Hartini Mansyur S.Kep,Ns
- Tim Kerja Penelitian dan Litbang Teknologi: Zulkarnain, SKM, MPH
- Instalasi Litbangkes
- Instalasi Penyelenggara Pelatihan
Wadir Pelayanan, dibawahnya ada 3 KTK dan 23 Instalasi, yaitu :
- Tim Kerja Pelayanan: dr Adi Wira Perdhana, FisQua
- Tim Kerja Keperawatan: Fergy Desy Puspita, S.Kep, Ns
- Tim Kerja Penunjang: Dian Aulia Asri, S.Si. Apt
- Instalasi Rawat Jalan
- Instalasi Gawat Darurat
- Instalasi Radioterapi
- Instalasi Ambulance
- Instalasi Intensive Care
- Instalasi Keterapian Fisik dan Rehabilitasi Medik
- Instalasi Rawat Inap
- Instalasi Bedah Sentral
- Instalasi Paviliun Avicenna
- Instalasi Forensik dan Medicolegal (Pemulasaraan Jenazah)
- Instalasi PKRS
- Instalasi Farmasi
- Instalasi Gizi
- Instalasi Laboratorium Klinik
- Instalasi Pelayanan Darah Rumah Sakit
- Instalasi Rekam Medis
- Instalasi Radiologi
- Instalasi Laboratorium Patologi
- Instalasi Sentral Sterilisasi dan Binatu
- Instalasi Pengelolaan Peralatan Medis
- Instalasi Anastesi dan Terapi Intensive
- Instalasi Hemodialisa
- Instalasi Jaminan Pemeliharaan Kesehatan
